Instance Verification Kit (IVK)
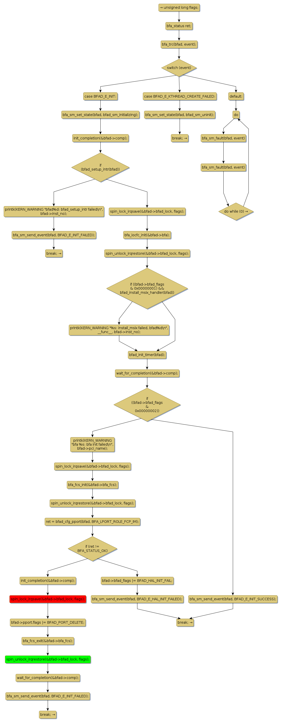
spin lock @ [8982+43+/linux-3.19-rc1/drivers/scsi/bfa/bfad.c]
Instance Signature: bfad_lock
|
The Matching Pair Graph:
|
|
Function Name
|
Control Flow Graph (CFG)
|
Events Flow Graph (EFG)
|
Source Correspondence
|
|
bfad_sm_created
|
|
|
[7644+15+/linux-3.19-rc1/drivers/scsi/bfa/bfad.c]
|